"Kilang RNC dan Blok 'Diagram Kilang Virtual' Untuk Pelatihan" RefineryNusantara.Com
Kilang RNC atau RefineryNusantara.Com, merupakan Kilang Virtual untuk cara atau sarana teknis menginformasikan berbagai kegiatan operasi kilang yang rutin dan yang biasa dilakukan di Kilang.
Informasi RNC bisa untuk bahan pelatihan. Berbagi pengalaman berbasis pengetahuan teknis tentang peralatan dan berbagai verdor ataupun Process Licensor yang pernah temui atau kunjungi.
Penyajian dicoba sederhana, semoga bermanfaat. Silahkan email jika ada yang perlu disampaikan.
- Crude dari TK Crude to CDU (via Desalter)
- Desalter untuk pembersihan garam dan pengotor ikutan dari Crude.
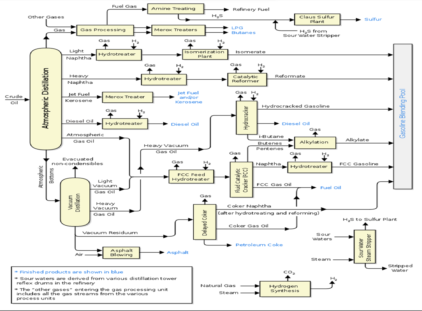
- UNIT CDU mendestilasi crode manjadi fraksi produk berdasarkan titik didih dan titik embun bawaan fraksi di tray CDU. Hydrocarbon dalam Crude
- Unit Down-Stream CDU:
- Ada Unit proses treating yaitu proses tanpa atau dengan bahan kimia tertentu atau ada yang perlu H2 (Unit hydrotreating. Kadang ada unit perengkahan yang merubah hidrokarbon menjadi produk lebih bernilai ekonomi tinggi.
- CDU, memisahkan fraksi (C1, C2 dan gas ikutan ringan lainnya), LPG (C3, C4), Light Naphtha dan heavy Naphtha, (Kerosene) komponen avtur, LGO/HGO komponen Solar, dan long residue.
- Vacum Unit Destilasi – Destilasi bertekanan rendah (vakum, dibawah tekanan tasmopheric tertentu).
- Ada Juga Kilang tanpa Vacum Unit Destilasi. Namun Residue nya diolah di FCC, RCC atau RFCC. Pilihan ini sesuai jenis fraksi hydrokarbon yang terkandung dalam minyak bumi tersebut.
- Kilang menyediakan Tank Farm Crude Oil dan Tanki intermediate, Tanki Blending, Tanki slop oil dan Tanki Finished Produk siap kirim keluar kilang untuk dipasarkan. Ada via perpipaan atau vias perkapalan atau Truk Tanki
'Unit Khusus' RNC
FCC / RCC / RFCC
Unit Proses Khusus - untuk merengkah Fraksi Berat Hasil (sisa) Destilasi Crude Oil.
Perlu Pemahaman Teknologi Peralatan, Paham Cara Kerja Peralatan dan Paham Proses nya sebagai fondasi kehandalan saat Meng-Operasi dan Membuta Conversi Terbaik, Ekonomis Untuk Perusahaan
Kendali Potensi Margin Operasi Kilang
Sangat Tergantung Kepada
(a). Adanya Margin Laba Operasi Kilang (Hasil Jual Produk – Modal Operasi dengan cicilan investasi).
(b). Adanya Dukungan “6 Point Prasyarat Operasional Asset Kilang Yang Handal” dan Produktive, Sebagai Berikut ini:
-
-
- Utilities Kilang – Kehandalan Operasi dan Kestabilan Supply diseluruh Kilang (Kestabilan Masing Masing Tekanan, Temperatur, Jumlah Steam, supplai Utilities Water, Cooling Water, BFW, Suplai Udara Utilities – Jenis Udara Instrument, Nitrogen, dan Plant Air, Suplly. Kestabilan Supplai Tenaga Listrik, Fuel oil dan Fuel Gas) yang setiap saat yang diperlukan Unit Operasi Kilang. Kilang akan terganggu bila salah satu diantara ‘Sarana dan variable Operasi Ulities” tersebut tidak stabil.
- Peralatan Kilang – Kehandalan dan Kestabilan Peralatan Operasi Unit Unit Proses Jangka Panjang
- Suply Bahan Keperluan Operasi – Penyediaan Bahan Baku Operasi. Crude, Catalyst, Bahan Kimia, Fasilitas operasi harian yang tersedia tepat waktu serta Lifting Produk jadi secara terencana dan pelaksanaan yang baik.
- Perawatan Rutin bergantian Saat Operasi didukung Ketersedian Spare parts dan maintenance rutin di luar Perawatan TA berkala.
- Keamanan dan Safety Area dan Peralatan Kilang , semua fasilitas kilang yang terpantau baik dan terkendali, dirawat kesiapannya untuk aman dan siap pakai setiap saat. Siap di audit dadakan setiap saat. Pekerjapun semua berlatih, terlatih siap “In Case Of Emergency” secara unit masing masing ataupun secara over all refinery oleh Team Management Unit ataupun pusat. (Siap Uji)
- Kemampuan Pengelolaan Kilang Oleh Manpower yang tersedia. Aspek Pola Management, Skill dan Kompetensi, Team Work manpower sesuai tugas jabatan yang diperlukan. Apakah sudah terlatih baik dengan bekal pengalaman yang cukup, menjadi taruhan citra keberhasilan operasi untuk Asset KIlang yang padat modal dan penuh resiko tersebut.
- Dukungan Eksternal dari berbagai sektor. Vendor, supplier, outsource manpower, network sesama kilang sejenis, dukungan process licensor dan para ahli terkait infrastruktur peralatan kilang yang dibangun sebagainya, sebagai bahagian be to be antar perusahaan.
-
I. Introduction
Operasi Kilang versi RNC – merupakan ‘kegiatan rutin, teratur’ setiap kilang, berkesinambungan 7×24 jam perminggu, berlangsung bulanan bahkan tahunan. Kegiatan disesuaikan perencanaan operasi kilang guna memenuhi kebutuhan pasar dan pola perioda perawatan kilang terbaik yang ditetapkan.
Perusahaan umumnya memiliki visi, misi dan tujuan untuk memberi arah dalam mengelola sumberdaya perusahaan (Internal & eksternal)
Pelaksanaan dibentuk oleh sistim management. Ciri management efektif, memiliki visi, misi, tujuan perencanaan, jangka tertentu untuk arah atau objective yang hendak dicapai dan anggaran telah disiapkan.
Para manager terlibat sesuai fungsi tugas jabatan masing masing. Seua berperan membantu efektifitas dan efisiensi untuk tujuan yang ditetapkan perusahaan. Keberhasilan dinilai dari kualitas hasil yang baik, tepat waktu, tepat kualitas, sesuai anggaran secara efisien. Kegiatan berkesinambungan dan diusahaka tercipta suasana kondusif di dalam maupun di lingkungan luar perusahaan.
II. Operation & Manufacturing
Kegiatan ‘Management Operation & Manufacturing Refinery’ merupakan Kegiatan managemen pengelolaan kilang secara terpadu lintas fungsi untuk kelansungan operasi berkesinambungan.
Mengatur semua sumberdaya dalam sistim organisasi kilang – (manpower, infrastruktur asset management). Dikelola sesuai rencana operasi & manufactuirng activities di kilang.
Target utamanya agar kegiatan produksi arus minyak perusahaan, dikelola agar berkesinambungan, lancar, aman, handal, efektif, efisien atau lebih baik.
Pengelolaan sistimatis, teratur dengan system tata kerja, tata waktu, pola management operasional yang jelas, tegas, mudah dipahami. Dijalankan semua pekerja sesuai tugas dan tanggung jawab masing masing, dipimpin dengan kendali dan peraturan yang jelas.
Semua kegiatan terukur, dipertanggung jawabkan, diaudit dan dibahas bersama agar hasil kinerja berkala, dan keberlangsungan operasi kilang baik.
Penerapan disiplin Safety Operasi Kilang, menerapkan pola maintenance dan management lingkungan dijaga baik. Ketaatan terhadap peraturan pemerintah untuk peralatan dan keselamatan / safety publik disekitar kilang dikelola secara disiplin dan ketat.
Membangun sistim kegiatan yang bisa teratur tersebut untuk pertama kali menjadi tantangan pada organisasi baru yang dibangun.
2.1. Ruang Lingkup
Aspek Management yang dibahas hanya dibatasi pada aspek teknis kegiatan operasi di refinery. Artinya akan lebih banyak mengarah kepada pembahasan kegiatan operasi kilang dan seperti keputusan teknis prioritas pengelolaan unit tertentu saja.
Dikilang, bila ada suatu keputusan untuk “situasi tertentu” perlu dipertimbangkan dan diputuskan dengan cepat tapi seksama, khususnya bila terkait kondisi direfinery. Kecepatan keputusan akan mencegah kerugian atau bahaya bila situasi kilang tengah tidak normal. Itulah peran pimpinan terlatih atau dilatih melalui jenjang karier yang dibangun perusahaan.
Kualitas suatu keputusan, sangat dipengaruhi basis wawasan dan pengalaman serta pengetahuan teknis yang mengambil keputusan. Konsideran saat itu akan memenuhi kaidah yang baik bisa dan harus diikuti, karenanya memerlukan kematangan pimpinan tersebut.
Perkembangan teknologi terkini, Era Technology digital, sarana digital online, komputer, video dan alat bantu teknologi digital makin berkembang. Teknologi ini mungkin dapat membantu untuk pemantauan asset yang tengah beroperasi, menyederhanakan atau mengefektifkan pola kontrol. Mempermudah kegiatan analisa kondisi dan penerapan prosedur operasi tertentu. Bahkan bisa mengamankan secara otomatis bila diperlukan.
Tantangannya bagaimana memilih dengan teknologi terbarukan dengan tepat, cepat, aman untuk kilang dan memanfaatkan diikuti perawatannya jangka panjang.
Para leader dituntut senantiasa meng-update bila ada kemajuan untuk info teknologi diatas. Kajian aplikasi teknologi terbaru perlu diterapkan untuk memperbaiki kehandalan internal, mereduksi cost dan meningkatkan daya saing dalam era global.
Pada sisi anagement, perencanaan operasi, planning, eksekusi, implementasi dan reporting managemen kilang bisa lebih cepat dan tepat. Dibangun sistim yang makin ringkas, sederhana dibuatkan serba otomatis. Contohnya di bidang Reporting arus minyak versus rencana operasi dan status kehandalan / kesiapan operasi asset kilang.
2.2. Management Operasi
Pengoperasian kilang memerlukan “dukungan kesiapan berbagai aspek managemen terkait” di internal refinery. Dukungan tersebut diantaranya meliputi
-
- Perencanaan operasiyang baik (terkait hydrokarbon feed atau crude, bahan baku pendukung sampai dengan penyaluran produknya),
- Pemeliharaan dan kehandalan peralatan (Management reliability peralatan agar siap selalu dioperasikan. Perawatan yang baik dan kehandalan sarana proses kilang),
- Kesiapan Manpower Operasi untuk meyakinkan kesiapan engoperasikan secara handal. Meliputi management team operasi, kesiapan knowledge dan skill, cukup jumlah, kerja sama yang baik dan aplikasi prosedur yang konsisten)
- Pengendalian Kualitasyang diproses dukungan oleh team dan sarana laboratorium
- Management Operasi Arus Minyakbahan baku, intermedia dan produk serta
- HSSE, kesiapan Health, Safety, Security & Environmental refinery.
2.3. Tim Pelaksana, minimal diperlukan:
-
-
- Team Perencanaan Operasi – Feed dan Penyaluran Product
- Team Operasi – Pelaksana per Area Unit Kilang
- Team Supporting – Laboratorium
- Team Supporting Material Operasi Non Feed dan TransportasiTeam
- Team Pemeliharaan
- Team Pendukung – HSSE
- Team Supporting – Pelatihan
- Team Supporting Reporting System dan IT System
-
III. Pembahasan:
a. Apa itu Perencanaan Operasi?
Merupakan serangkaian kegiatan menyusun perencanaan bisnis untuk produksi kilang dengan memanfaatan sarana unit proses di Refinery agar beroperasi optimal. Hasil produk produk utama harus berkualitas sebanyak mungkin, secara efisien dari bahan baku yang sesuai dengan prioritas produk dan mendapatkan margin laba produksi yang optimum.
Kegiatan merangkaian aktifitas agar proses rencana produksi dengan rincian tata waktu bisa dilaksanakan semua pihak terkait. Direncanakan pasokkan bahan baku dari luar, penyaluran produk keluar kilang harus berjalan efektif, lancar sesuai rencana. Perencanaan yang baik, akan efektif bila selaras dengan kondisi kehandalan kilang yang baik. Perencanaan bisa mendorong fungsi terkait untuk mengoptimalkan kinerja unit kilang sesuai design atau lebih pada saat penyusunan rencana kerja tahuan dan perbaikkan via rapat koordinasi bulanan.
Aspek perencanaan juga disesuaikan dengan situasi pasar. Pemilihan bahan baku murah, produk diarahkan kepada pangsa pasar utama yang menghasilkan margin laba tertinggi dengan volume optimal dan pemenuhan kewajiban rutin terhadap pelanggan yang sudah tetap atau memenuhi komitmen perusahaan.
b. Kegiatan Perencanaan
Kegiatan Perencanaan untuk Operasi Manufacturing di Kilang memerlukan dukungan seluruh fungsi operasi di Kilang. Perencanaan tahunan atau bulanan disusun agar selaras dengan perencanaan induk yang disepakati dan ditetapkan perusahaan.
1). Identifikasi kondisi internal Refinery,
Evaluasi kesiapan kehandalan unit operasi – (kapasitas vs design, kemampuan konversi / yield unit operasi tertentu yang memiliki reaktor. Dievaluasi kesiapan infrastruktur tanki, dermaga dan lainnya. Dievaluasi sisa dan jenis stok crude dan sisa stock produk & intermedia yang tersedia di kilang) – evaluasi semua agar sesuai untuk perencanaan olah crude dan rencana produksi yang perlu dihasilkan tahunan dan bulanan .
2). Tetapkan Target produksi & pasar prioritas (komitment dan kebutuhan pasar) – Tahunan dan bulanan,
3). Identifikasi jenis dan jumlah tambahan crude yang diperlukan
4). Perkiraan harga pasar crude dan produk, kini dan kedepan
5). Evaluasi Situasi global tentang crude dan produk dunia
6). Kelola Software perhitungan cepat – simulasi pemilihan crude dan intermedia, dengan perpaduan informasi asumsi 5-6 item diatas.
7). Proses rencanaan pembelian / pengadaan crude dan bahan baku / intermedia yang diperlukan.
8). Pelaksanaan pemilihan via pasar – pembelian curde via tender, kerjasama longterm kontrak crude berbasis harga pasar (tender) dengan berbagai alternatif pembiayaan yang disepakati.
9). Mensimulasi dengan software optimasi – terhadap bahan baku crude pemasok yang ditawarkan vs kebutuhan tambahan Crude Refinery Nusantara – vs harga terbaik terima ditempat vs simulasi software output per refinery dan potensi profit terbaik yang dimungkinkan.
10). Rencana distribusi product ke marketing
11). Pengambilan keputusan atas i) dan j).
12). Tata waktu dan pemantauan bertahap
13). Evaluasi berkala untuk perbaikan paket rencana kegiatan berikutnya.
14). Identifikasi next opportunity. Dalam evaluasi, langkah m), diperlukan evaluasi terkait “new technology” dan “evaluasi global competitiveness” yang memungkin untuk perbaikan efisiensi dan memenangkan persaingan.
Semua variable diatas tersebut dapat berubah dengan cepat, sehingga factor ketidak pastian dapat menjadi bagian resiko pebisnis.
Dalam menyusun perencanaan, diperlukan alat bantu software komputer yang bisa melakukan simulasi optimasi perhitungan cepat.
Perencanaan yang baik, akan lebih mengarahkan pencapaian laba operasi optimal. Sebaliknya, perencanaan yang tidak baik – tidak sesuai dengan kondisi kilang sebenarnya dan tidak sinkron dengan kondisi pasar – bisa menjadi awal faktor kesulitan proses produksi dan menyulitkan mendapatkan laba usaha perusahaaan.
Tingkat kesulitan perolehan laba usaha selain dipengaruhi faktor internal Refinery juga sangat dipengaruhi situasi eksternal dunia bisnis perminyakkan.
Manuver arah produksi juga bisa berubah, tergantung situai internal (handicap) Unit Kilang atau kondisi ekternal (Kilang kompetitor atau potensi perubahan harga pasar).
Oleh karena itu perencanaan operasi perlu menjadi perhatian yang baik sampai diperolehnya ketersediaan bahan baku (crude) yang terbeli. Perlu diingat, crude pada dasarnya terbatas, sehingga mendapatkan crude yang baik berarti bersaing. Crude character akan berubah dari waktu kewaktu, sehingga secara berkala perlu dievaluasi ulang crude tersebut (Crude assay tersebut) mungkin 1 x per 3 sampai dengan 5 tahunan.
Persaingan bisnis antar pemilik refinery, sebenarnya berawal dari proses pemilihan Crude atau minyak mentah dan implementasi tatacara pengadaan crude. Pengadaan crude yang bisa flexible, pemilihan crude yang tepat, cerdas sesuai konfigurasi kilang agar optimal kapasitas dan pembelian cepat di tepat waktu dengan “harga yang baik” dalam pasar crude yang sangat terbatas dan berubah cepat, turut menentukan peluang laba atau sebaliknya ketidak telitian, kelambanan apalagi prosedure yang rumit akan menyebabkan profit margin opportunity loss bisa terjadi.
Dalam perencanaan pengetahuan eksternal refinery, diantaranya info situasi geopolitik global yang berpengaruh terhadap harga crude dan produk perlu dipantau.
Perlu juga dipantau adanya refinery pesaing, kondisinya atau kegiatan pemeliharaan refinery pesaing karena bisa memberi dampak terhadap harga dan ketersediaan crude maupun produk dipasaran. Kadang kala spot market harus dimanfaatkan bila memungkinkan dapat crude murah dan sesuai kebutuhan. Para perencana perlu terbiasa terbuka / sensitif terhadap kondisi eskternal tersebut.
Dalam hal pembinaan pekerja diperencanaan perlu mendapat orientasi kerja operasi kilang, pemahaman hambatan kapasitas dan konversi serta situasi kilang, pengetahuan laboratorium terkait crude assays dan product pengetahuan blending produk dan aplikasi software optimasi perencanaan dengan komputer, pengetahuan wawasan bisnis perminyakan untuk crude ataupun berbagai produk, dan lain sebagainya.
IV. Team Operasi & Training.
Team Operasi Terlatih, Dilatih Berkala (khususnya Pekerja Muda / Baru). Dirawat Skill & Kompetensi Kerja Serta Team Work Agar Senantiasa Solid dan Komunikatif
- Training bagi Fresh Intake. Diawali dengan bekal pengetahuan ilmu perminyakan, Mengenal Crude Oil, Fraksi hasil destilasi dan produk dengan spesifikasi mandatory. Perkenalkan jenis jenis Unit Proses, Alat Proses detail, untuk bisa dengan tepat & efektif memahamiproses dan peralatan. Berikan tugas pelatihan menjalankan alat dan unit sesuai area tugas dengan pengawasan khusu di Unit khusus di refinery tersebut. Belajar membaca gambar dan notasi serta per-istilahan kilang dan perminyakan
- Memberi kesempatan untuk pelatihan praktek mengenal cara kerja detail setiap peralatan dan kesempatan pelatihan yang cukup untuk memahami “perilaku peralata” dan menyesuaikan perilaku untuk sesuai dalam tugas kilang, perlaku hati-hati dan ketelitian yang tinggi, waspada tidak membiarkan sesuatu tidak pada kondisi seharusnya, dan memahami setiap perubahan, cause and effect yang bisa ditimbulkan oleh perilaku alat dalam area kerja, terbentuk sikap safety concern dan kecermatan yang tinggi. Tingkat kepedulian yang demikian dilatih, dan bagi yang tidak bisa, harus tidak boleh ditugaskan dalam kilang.
- Menumbuhkan kemampuan untuk mengenal detail indikasi alat dan variable proses, tataletak rinci semua sarana alat, indikator dan kendali alat, membangun daya imaginasi unit dan peralatan dalam alam bawah sadar pekerja agar mampu berkomunikasi detail dan tepat untuk interaksi tugas secara team, termasuk dari dan / keluar DCS (ruang kendali) vs di Lapangan unit proses.
- Membangun pemahaman tentang indikasi normal / tidak normal peralatan, kondisi unit serta tata cara antisipasinya untuk bisa mengamankan dari kondisi yang tidak normal secara perorangan atu team.
- Membangun system tata kerjaperorangan, peralatan, dan unit proses kilang atau tata kerja secara team untuk bisa memantau peralatan kondisi normal, test run unit untuk perencanaan operasi, keekonomian, pemeliharaan dan kehandalannya, termasuk mengendalikannya saat abnormal atau saat emergency.
- Pada unit proses khusus, membangun keterampilan timdalam jumlah yang besar untuk bisa melewati saat kritikal disaat akan menormalkan suatu unti proses. Hal demikian bagaikan harus melewati ktitikal speed rotating equipment besar (big compresor) yang dilakukan oleh satu pekerja terlatih, tapi unit unit atau kilang tersebut harus dikerjakan oleh tim dalam waktu yang sangat singkat. Artinya, tim bekerja secara team, solid menuntaskan bagai masalah, satu tangan untuk bisa melewati masa kritis transient kondisi kilang tersebut tanpa ada kesalahan.
- Membangun kemampuan bekerja akuratdalam pengendalian alat, unit proses, didukung oleh sesama tim dengan standard normal yang di mengerti dan disepakati karena sesuai rencana kerja dan dalam batas design kemampuan peralatan dan batasan variable proses yang ekonomis tapi efektif.
- Memelihara Standard Keterampilan Terlatih untuk senantiasa bisa mengoperasikan dan mengaman kan operasi refinery dalam segala situasinya.
- Ukur Kemampuan perorangan dan kelompok, terukur, bisa diukur untuk memastikan bahwa unit kilang narus tersebut bisa dijalankan secara benar dan aman, baik untuk kondisi normal, emergency atau bila ada kebakaran. Semua perlu dibuktikan denagn assessment readiness sebelum kilang baru tersebut start-up. Asset yang mahal memerlukan kepastian untuk bisa dijalankan dengan aman dan lancar.
III. Organisasi Project Baru dan Training Team Operasi
Bila ada Unit Baru atau Project Baru, maka perlu organisasi baru.
Pada project baru yang cukup besar, diperlukan strategy dan upaya khusus, sejak dimulai dibangun pertama kali semua infrastruktur Kilang. Perlu dibuat Organisasi tempat manpower yang akan bertugas. Laksanakan rekruitment manpower yang akan dilatih, untuk bisa diberi tugas dan tanggung jawab.
Disiapkan tata kerja, sarana kerja, dan pilih para pekerja penggerak dipekerjaan tersebut. Pilih dan tetapkan pimpinan motor organisasi baru yang mampu melibatkan pekerja terkait dan lain sebagainya.
Persiapan dan bangun system management operasi yang bisa bergulir menjadi suatu proses bisnis yang diinginkan dan bergulir menjadi suatu loop kegiatan periodic dan rutin.
Agar rolling atau berjalan pada semua aktifitas, bangun kemampuan leader kelompok pengarah dan pengendali dan sebagai network system kendali dan system informasi.
Laksanakan training teori dan pelatihan – praktek nyata serta laksanakan serta siap uji. Pilih leader, bekali kemampuan yang diperlukan untuk memimpin sarana kilang yang kompleks, Bila adan atau tersedia diambil dari yang memiliki bakat dan berpengalaman khusus dari kilang lain kecuali kader terbatas.
Membangun awal kegiatan yang demikian merupakan seni management pelatihan tersendiri. Dalam mempersiapkan training bangun kemampuan manpower pekerja dengan sasaran kemampuan “Diatas Standard Minimum”. Yakinkan Standard knowledge dan skill teknis, sampai management secara team sesuai levelnya. Bagun Skill atau Pembiasaan Tugas Kilang dan bukan deliveri teori tapi praktek langsung“, khususnya membangun kemampuan para pengelolaan teknis kilang.
1. Membangun Team Secara Bertahap
Konsep Sederhana – “Leveling Basic Knowledge / Knowhow & Skill Competency Operasi Kilang”
OPERATION SKILL FOR TEAM CSU & TEAM WORK DEVELOPMENT ACADEMY OPERATOR NEW PROJECT
Merangkai proses bisnis merancang hasil pada tujuan akhir. Rancang rangkaian tahapan kegiatan persiapan sejak awal, dengan tata waktunya sampai ke tahap akhir menjadi “rangkai kegiatan untuk membangun proses bisnis” perlu ditindak lanjuti. Diperlukan instruktur terlatih untuk skill development yang demikian.
2. Paham dan Terlatih Untuk Tugas & Tanggung Jawab Serta Support Management
Refinery, dalam sistim management hydrocarbon proses di refinery, dinilai cukup komplek. Diperlukan kepastian kemampuan dan kebisaan (skill) serta kebiasaan bekerja operasi yang terlatih baik (Kompetensi).
Terbiasa untuk menjaga kondisi agar selalu tertib prosedur yang aman, dan terbiasa selalu waspada. Bekali pemahaman teknologi proses, pemahaman teknis peralatan, batasan design untuk operasi yang aman tidak merusak alat dan teknik lingkungan. Biasakan kerja tepat prosedur, tepat reporting dan terbiasa mempersiapkan bekerja teratur secara bersama sama.
Untuk itu perlu pelatihan pembiasaan dengan dukungan pelatihan kerja rutin pembentukan kebisaan dan kebiasaan kerja di Kilang Kilang Sejenis. Kemampuan kerja atau Skill / Kompetensi Operasi teknis dibangun untuk Unit Proses tempat mereka bekerja mendatang di project barunya. Pelatihan melalui peralatan dengan sarana Teknologi Unit Proses yang Sejenis dirempat lain.
Pemahaman juga terhadap adanya berbagai potensi bahaya bersifat emergency perlu cepat diatasi, serta tata cara mengatasinya. Belajar memahami adanya aspek lingkungan serta tatacara kendali dampak lingkungan dengan tata cara best praktis untuk menangani bila itu terjadi.
Pemaham atas prosedur – sistim tatakerja, pengelolaan dilengkapi dengan cheklist operasi sampai diyakini persiapan cukup matang dan terdokumentasi.
Antisipasi Emergency operasi dan kendali dampaknya. Bangun dan dipersiapkan untuk dikelola dengan baik, sebagai bagian kegiatan kontrol dan waspada rutin, mendukung dan sejalan dengan kesiapan unit refinery baru tersebut. Sebelum Kilang Project baru dijalankan, perlu dialkukan simulasi emergency dan tatacara mengatasi secara team work
